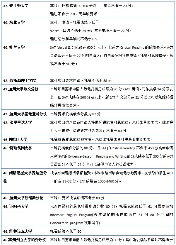
2019 年美国大学最低语言成绩要求主要是在往年要求基础上,根据最新官网信息作出了更新和补充。总体看来,Top 100 院校语言要求的提高和细化是大趋势。不过也有高校因为语言课程的设置而顺势降低要求。
在 2019 年秋季录取要求中,部分高校调整了语言成绩要求。调整主要包括:
托福雅思成绩调低或调高;
对雅思成绩接受程度的调整;
对少量专业的语言要求调整;
对第三方语言能力评估的要求加强。
除了分数以外,同学们也要关注托福和雅思的两年有效期。大学的招生办公室在做出录取决定时有多种考量因素,满足了语言要求不见得就能被录取。语言成绩固然越高越好,但也建议大家保持平常心。
一些美国高校未给出明确的申请最低托福成绩要求甚至不设置要求,这部分高校以哈佛大学、普林斯顿大学等名校为首,甚至有些学校允许学生不提交托福成绩,这并不意味着托福成绩或者语言能力对于这些学校而言无所谓,而是因为通常对这些牛校的申请人而言,语言能力不在话下。所以顶尖名校也往往不设立语言项目。
除了牛校以外,其他高校的语言项目要求五花八门,根据申请人语言程度,可以先进行语言学习或语言+学术课程同时起步,申请人可以根据个人情况区分。
另外由于部分院校网页更新不及时,如最终语言要求与本文有出入,请以官网为准。




(责任编辑:admin)
时间管理 行为重塑和托福80分说再见
①凡本网注明“稿件来源:新东方国际教育北京学校”的所有文字、图片和音视频稿件,版权均属新东方国际教育北京学校所有,转载请注明“来源:新东方国际教育北京学校”。
② 本网未注明“稿件来源:新东方国际教育北京学校”的文/图等稿件均为转载稿,本网转载仅基于传递更多信息之目的,并不意味着赞同转载稿的观点或证实其内容的真实性。如其他媒体、网站或个人从本网下载使用,需自负版权等法律责任。如擅自篡改为“稿件来源:新东方国际教育北京学校”,本网将依法追究法律责任。
③如有本网转载稿涉及版权等问题,请作者见稿后速来电与新东方国际教育北京学校联系,电话:010-62578989。